月薪最高1万+!本周四、周五这两场招聘会值得参加
[
郑州晚报微信
]
作者:
2023-08-07 17:16:24
|
这个周四、周五(8月10日、11日),由郑州市职业介绍中心联合52就业网举办的2023高校毕业生就业服务攻坚行动郑州地区专场招聘会将举行,为求职者提供近万个岗位。8月7日,记者从市人社局获得此消息。
据悉,本次招聘会以未就业高校毕业生和失业青年就业为主要服务对象,将邀请180余家用人单位参加,涵盖IT、通信、传媒、医疗、房产、建筑、金融、服务、科技、工业、教育、农业、物流、商贸等行业,提供就业岗位9700余个,涉及行政岗、管理岗、财务岗、人事、内勤、培训生、技术、法务、营销、客服等。
为使更多的用人单位有机会参与招聘,两天招聘会参与招聘的单位基本上不重复。截至目前已有近百家用人单位报名参会。
为使求职者获得更多的招聘信息和人才政策信息,招聘会现场还设有国企招聘信息展示区、求职网吧、信息超市、就业指导、人才政策咨询等多样化的就业服务板块。
招聘会举办时间及场馆:
8月10日(周四)——郑州人力资源中心市场(大学中路95号 )
8月11日(周五)——中国·郑州人力资源市场 (经北二路50号)
咨询电话:0371-56666878 85518661
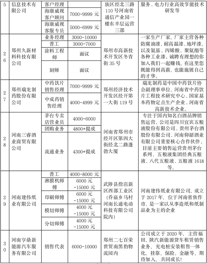
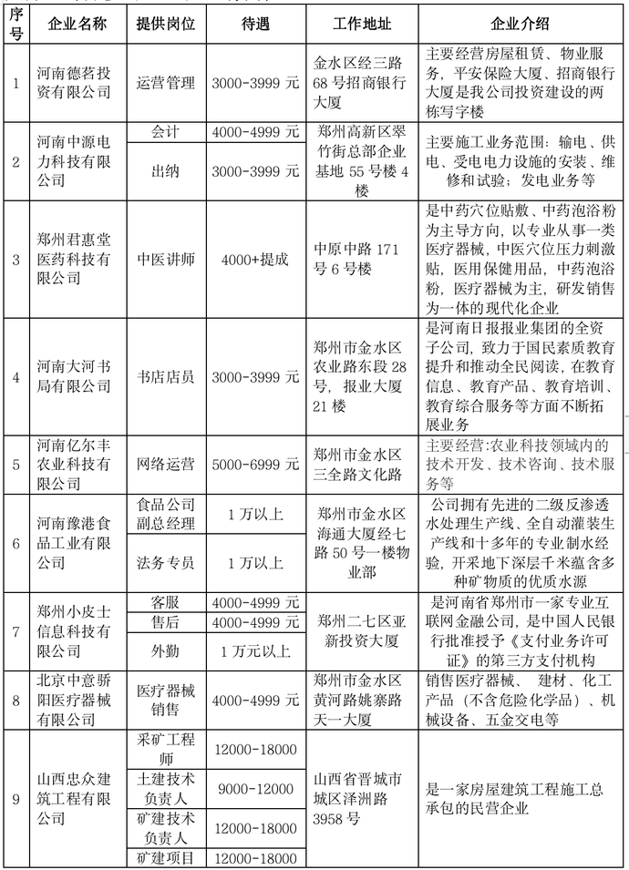
附:部分参与企业及招聘岗位




责任编辑:杨萌果
浏览次数:次